Workflow Overview for Using a Change Log

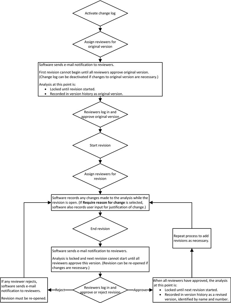
There are two general approaches to activating a change log and managing revisions, depending on whether or not you are using the electronic approval tracking feature. The flowcharts shown here demonstrate likely workflows for both scenarios.

Without Electronic Approval Tracking

With Electronic Approval Tracking

Related Topics and Links